Período Interbíblico
Prof.Anísio Renato de Andrade
INTRODUÇÃO
O escopo da disciplina Novo Testamento I abrangerá o estudo panorâmico dos Evangelhos e do livro de Atos, com enfoque nos aspectos histórico, literário e teológico. A contextualização histórica é de fundamental importância no estudo das Sagradas Escrituras. Tal preocupação se apresenta com freqüência nas páginas bíblicas. Tomemos como exemplos os escritos proféticos, onde se nota constantemente a citação dos nomes dos reis, o ano do seu reinado, o local onde o profeta se encontrava e outros dados contextuais (Jr.1.1-3). Tais informações situam a vida do profeta e sua mensagem em um cenário real e historicamente conhecido. Da mesma forma, é mister que tenhamos o conhecimento do contexto histórico que emoldura os fatos narrados nos Evangelhos e em Atos. A localização histórica das origens cristãs evidenciam seu caráter factual, o que não é possível demonstrar em relação a diversas religiões, cujas raízes estão amparadas em lendas, sonhos e visões.
Iniciaremos nossa contextualização pelo chamado "Período Interbíblico", afim de traçarmos a ligação histórica entre o Velho e o Novo Testamento. Tal exame também possibilitará melhor compreensão dos fatores que construíram o cenário político, social e religioso encontrado por Cristo na Palestina. Ao lermos o Novo Testamento, deparamos com muitos problemas cujos motivos se encontram no período interbíblico.
O PERÍODO INTERBÍBLICO
Esse período teve a duração de aproximadamente 450 anos. Normalmente se faz referência a esse tempo como uma época em que Deus esteve em silêncio para com o seu povo. Nenhum profeta de Deus se manifestou ou, pelo menos, nenhum deixou escritos que tenham sido considerados canônicos.
Vamos examinar a situação da Palestina durante esse período, principalmente no que se refere aos impérios, governos, as relações de Israel com os povos vizinhos e as implicações religiosas e sociais destes elementos.
O IMPÉRIO PERSA - FINAL DO V.T.
O Velho Testamento termina com as palavras de Malaquias, o qual profetizou entre 450 e 425 a.C.. Nesse tempo, a Palestina estava sob o domínio do Império Persa, o qual se estendeu até o ano 331 a.C.. Embora o rei Ciro tenha autorizado os judeus a retornarem do exílio, o domínio Persa continuava sobre eles. De volta à Palestina, o povo judeu passou a ter um governo local exercido pelos sumo sacerdotes, embora não houvesse independência política. Eram comuns as disputas pelo poder.
O IMPÉRIO GREGO - 335 a 323 a.C.
Paralelamente ao Império Persa, crescia o poder de um rei macedônico, Felipe, o qual empreendeu diversas conquistas na Ásia menor e ilhas do mar Egeu, anexando a Grécia ao seu domínio. Desejando expandir seu território, entrou em confronto com a Pérsia, o que lhe custou a vida. Foi sucedido por seu filho, Alexandre Magno, que também ficou conhecido como Alexandre, o Grande, o qual havia estudado com Aristóteles. A mitologia grega, com seus deuses e heróis parece ter inspirado o novo conquistador. Alexandre tinha 20 anos quando começou a governar. Seu ímpeto imperialista lhe levou a conquistar a Síria, a Palestina (332 a.C.) e o Egito. Notemos então que o território israelense passou do domínio persa para o domínio grego.
No Egito, Alexandre construiu uma cidade em sua própria homenagem, dando-lhe o nome de Alexandria, a qual se encontrava em local estratégico para o comércio entre o Mediterrâneo, a Índia e o extremo Oriente. Essa cidade se tornou também importante centro cultural, substituindo assim as cidades gregas. Entre suas construções destacaram-se o farol e a biblioteca.
Em 331, Alexandre se dedicou a libertar algumas cidades gregas do domínio da Pérsia. Seu sucesso militar foi tão grande que considerou-se capaz de enfrentar a própria capital do império. E assim conquistou a Pérsia. Contudo, nessa batalha, que ficou conhecida como Arbela ou Gaugamela, as tropas gregas tiveram de enfrentar um exército de elefantes, os quais foram usados pelo rei da Pérsia. Alexandre venceu o combate, mas os elefantes foram motivo de grande desgaste para seus soldados. Alexandre se denominou então "Rei da Ásia" e passou a exigir para si o culto dos seus subordinados, de conformidade com as práticas babilônicas.
Em 327 a.C., em suas batalhas de conquista rumo ao Oriente, Alexandre encontra outro exército de elefantes, o que fez com que seus soldados se amotinassem, recusando-se a prosseguir. Terminaram-se assim as conquistas de Alexandre Magno. Em 323 a.C., foi acometido pela malária, a qual lhe encontrou com o organismo debilitado pela bebida. Não resistiu à doença e morreu naquele mesmo ano. Não deixou filhos, embora sua esposa, Roxane, estivesse grávida. Quanto aos judeus, Alexandre os tratou bem e teve muitos deles em seu exército. Após a sua morte, o Império Grego foi divido entre os seus generais, dentre os quais nos interessam Ptolomeu, a quem coube o governo do Egito, e Seleuco, que passou a governar a Síria.
O GOVERNO DOS PTOLOMEUS
A Palestina ficou sob o domínio do Egito. Os descendentes de Ptolomeu foram chamados Ptolomeus. Eis os nomes que se sucederam enquanto a Palestina esteve sob o seu governo (323 a 204 a.C.):
Ptolomeu I (Sóter) - 323 a 285 a.C.
Ptolomeu II (Filadelfo) - 285 a 246 a.C. – Durante o seu governo foi elaborada, em Alexandria, a Septuaginta, tradução do Antigo Testamento para o grego. Filadelfo foi amável com os judeus.
Ptolomeu III (Evergetes) – 246 a 221 a.C.
Ptolomeu IV (Filópater) - 221 a 203 a.C. - Ao voltar de uma batalha contra a Síria, Filópater visitou Jerusalém e tentou entrar no Santo dos Santos. Contudo, foi acometido de um pavor repentino que o fez desistir do seu propósito. Foi um grande perseguidor dos judeus.
Ptolomeu Epifânio – 203 a 181 a.C. – Tinha 5 anos de idade quando seu pai, Filópater morreu. Aproveitando a situação, Antíoco - o Grande, rei da Síria, toma o poder sobre a Palestina no ano 204.
O GOVERNO DOS SELÊUCIDAS
Os reis da Síria, descendentes do general Seleuco, foram chamados Selêucidas. De 204 a 166 a.C., a Palestina esteve sob o domínio da Síria. Eis a relação dos selêucidas do período:
Antíoco III - O Grande – 223 a 187 a.C.
Seleuco IV (Filópater) – 187 a 175 a.C.
Antíoco IV (Epifânio) - 175 a 163 a.C. - Em Israel, o governo local era exercido por Onias, o sumo sacerdote. Contudo, Epifânio comercializou o cargo sacerdotal, vendendo-o a Jasão por 360 talentos. Epifânio se esforçou para impor a cultura e a religião grega em Israel, atraindo sobre si a inimizade dos judeus. Tendo ido ao Egito, divulgou-se o boato da morte de Epifânio, motivo pelo qual os judeus realizaram uma grande festa. Ao tomar conhecimento do fato, o rei da Síria promoveu um grande massacre, matando 40 mil judeus.
Em 168 a.C., Antíoco Epifânio sacrifica uma porca sobre o altar em Jerusalém e entra no Santo dos Santos. Ordena que o templo dos judeus seja dedicado a Zeus, o principal deus da mitologia grega, ao mesmo tempo em que proíbe os sacrifícios judaicos, os cultos, a circuncisão e a observância da lei mosaica.
Segue-se então um período em que não houve sumo sacerdote em atividade em Jerusalém (159 a 152 a.C.). Realiza-se então um processo de helenização radical na Palestina.
Vendo todos os seus valores nacionais sendo destruídos e profanados, os judeus reagiram contra Epifânio.
O GOVERNO DOS MACABEUS - 167 a 37 a.C.
Surge no cenário judaico uma importante família da tribo de Levi: os Macabeus. Em 167, o macabeu Matatias se recusa a oferecer sacrifício a Zeus. Outro homem se ofereceu para sacrificar, mas foi morto por Matatias, o qual organiza um grupo de judeus para oferecer resistência contra os selêucidas. Tal movimento ficou conhecido como a Revolta dos Macabeus. A Palestina continuou sob o domínio da Síria. Contudo, a Judéia voltou a possuir um governo local, exercido pelos Macabeus. Ainda não se tratava de independência, mas já havia alguma autonomia. A seguir, apresentamos os nomes dos governantes macabeus e alguns de seus atos em destaque.
Matatias (167-166 a.C.)
Judas (filho de Matatias) (166-160 a.C.) - Purifica o templo, conquista liberdade religiosa, restabelece o culto.
Jônatas (filho de Matatias) (160-142 a.C.) – Reinicia a atividade de sumo sacerdote.
Simão (filho de Matatias) (142-135 a.C.) - Reforça o exército e consegue isenção de impostos. Nesse momento a Síria se encontrava fraca, e a Judéia se torna independente. A independência durou entre 142 e 63 a.C.. Simão foi sumo sacerdote e rei da Judéia. Pediu apoio de Roma contra a Síria.
João Hircano (filho de Simão) (135-104 a.C.) – Tinha tendência imperialista. Conquistou a Iduméia e Samaria. Destruiu o templo samaritano e sofreu oposição dos "hassidim", seita dos "santos".
Aristóbulo I – (104-103 a.C.) – prendeu a mãe e matou o irmão.
Alexandre Janeu (103-76 a.C.) - conquistou costas da Palestina – O território de Israel chegou a ter extensão semelhante à que tinha nos dias do rei Davi. Janeu sofreu a oposição dos fariseus.
Alexandra Salomé (esposa de Alexandre) (76-67 a.C.) – foi uma governante pacífica.
Aristóbulo II - (67-63 a.C.) briga pelo poder com seu irmão, Hircano II.
Em 63 a.C., Aristóbulo provoca Roma. Pompeu invade Jerusalém, deporta Aristóbulo e coloca Hircano II no poder.
Hircano II (63-40 a.C.)
Em Roma, o governo é exercido por Pompeu, Crasso e Júlio César, formando o primeiro Triunvirato. O três brigam entre si pelo poder. Júlio César vence e torna-se Imperador Romano. Em seguida, nomeia Antípatro, idumeu, como procurador sob as ordens de Hircano. Faselo e Herodes, filhos de Antípatro, são nomeados governadores da Judéia e Galiléia.
Um ano depois, Antípatro morre envenenado. Passados 3 anos, o Imperador Júlio César morre assassinado. Institui-se um novo triunvirato, formado por Otávio, sobrinho de César, Marco Antônio e Lépido. Marco Antônio e Herodes eram amigos.
Herodes casa-se então com Mariana, neta de Hircano, vinculando-se assim à família dos macabeus.
Na tentativa de tomar o poder, Antígono, filho de Aristóbulo II, corta as orelhas de Hircano II, impossibilitando-o de continuar a exercer o sumo sacerdócio.
Antígono (40-37 a.C.) - Uma de suas ações foi perseguir Herodes, o qual dirigiu-se a Roma, denunciou a desordem e foi nomeado rei da Judéia (37 d.C.). Antígono foi morto pelos romanos.
Termina assim, a saga dos macabeus, cujo princípio foi brilhante nas lutas contra a Síria. Entretanto, foram muitas as disputas pelo poder dentro da própria família. Perderam então a grande oportunidade que os judeus tiveram de se tornarem uma nação livre e forte. Acabaram caindo sob o jugo de Roma.
O IMPÉRIO ROMANO
Sendo nomeado por Roma como rei da Judéia, Herodes passou a governar um grande território. Contudo, sua insegurança e medo de perder o poder o levaram a matar Aristóbulo, irmão de Mariana, por afogamento. Depois, matou a própria esposa e estrangulou os filhos.
A violência de Herodes provocou a revolta dos judeus. Para apaziguá-los, o rei iniciou uma série de obras públicas, entre as quais a construção (reforma) do templo, que passou a ser conhecido como Templo de Herodes.
O domínio direto do Império Romano sobre a Palestina iniciou-se no ano 37 a.C., estendendo-se por todo o período do Novo Testamento.
Quadro histórico social do Novo Testamento
Política 37 a.C. a 70 d.C.
Esquema parcial da hierarquia no Império Romano

O esquema acima apresenta alguns elementos da hierarquia do Império. Nosso objetivo é visualizar principalmente os modelos administrativos estabelecidos sobre os povos conquistados.
No tempo do nascimento de Cristo, o Imperador era Augusto, o qual instituiu o culto a si mesmo por parte dos seus súditos.
Em algumas regiões havia a figura do rei. Naquele mesmo período o rei da Palestina era Herodes. Esta região teve sua divisão política alterada diversas vezes, sendo até governada por mais de um rei em determinados momentos. Além do rei, havia em algumas épocas e lugares a figura do procurador, ou governador. Quando Jesus nasceu, o procurador se chamava Copônio. Na seqüência aparecem os publicanos, os quais não possuíam poder administrativo mas tinham a função de coletar impostos. Eram necessariamente nativos da província. Seu conhecimento da terra, do povo, dos costumes e da língua tornava-os mais eficientes na coletoria do que poderia ter sido um cidadão romano que fosse enviado para esse fim. Os publicanos eram considerados por seus compatriotas como traidores, já que cobravam impostos dos seus irmãos para entregar ao dominador inimigo. A palavra publicano se tornou sinônimo de pecador.
Sob esse domínio se encontrava a província. Assim era chamada qualquer região conquistada pelos romanos fora da Itália. As províncias que se encontravam dentro desse modelo eram administradas mais diretamente pelo Imperador. Tratava-se de regiões ainda não pacificadas, recém conquistadas, cuja população ainda não se acomodara sob o jugo de Roma. Nessas terras havia a presença constante das tropas romanas, as quais se dividiam principalmente em legiões (com 6000 homens), coortes (com 1000 homens) e centúrias (com 100 homens).
Na província da Judéia havia uma instituição local chamada Sinédrio, o qual era formado por 71 membros e presidido pelo sumo sacerdote. O Sinédrio era o supremo tribunal local e tinha poderes para julgar questões civis e religiosas, uma vez que as duas coisas eram tratadas pela mesma lei. Tais autoridades tinham até mesmo a prerrogativa de aplicar a pena de morte contra crimes cometidos na comunidade local. A polícia recebia ordens do Sinédrio.
Essa estrutura pode ser claramente observada nas páginas dos evangelhos, principalmente nos relatos que tratam da prisão, julgamento e crucificação de Cristo, o qual foi preso pela polícia do Sinédrio, e levado diante desse tribunal local. Os integrantes do Sinédrio, embora tivessem poder para matá-lo, parecem ter vacilado diante de tamanha responsabilidade. Levaram-no diante do Procurador da Judéia, Pilatos, o qual encaminhou-o para a presença de Herodes, o rei da Galiléia. Ninguém queria assumir a responsabilidade pela crucificação. Contudo, Cristo é devolvido a Pilatos, que considerou o lavar da mãos como ato suficiente para isentá-lo da culpa de matar o Filho de Deus. (Mt.26.44,57,59; 27.2; Lc.23.7) Vemos aí a hierarquia governamental em evidência. O imperador também foi lembrado naquelas circunstâncias, mas apenas para um menção rápida em João 19.12 para pressionar o Procurador.
Havia ainda outro tipo de província. Eram aquelas conquistadas há mais tempo e já pacificadas. Os habitantes desses lugares tinham cidadania romana. Era o caso do apóstolo Paulo, que nasceu em Tarso, e tinha o direito de ser considerado cidadão romano. Tal prerrogativa proporcionava diversos direitos, principalmente tratamento respeitoso e especial nas questões jurídicas. Um cidadão romano não podia, por exemplo, ser açoitado. Paulo foi submetido a açoites, mas seus algozes ficaram atemorizados quando souberam que tinham espancado um cidadão romano (Atos 16.37-38). Com base no mesmo direito, Paulo apelou para César quando quis se defender das acusações que lhe eram feitas (Atos 25.10-12).
CULTURA E INFRA-ESTRUTURA
Nos dias de Cristo, embora o império fosse romano, a cultura predominante continuava sendo grega. O extinto império de Alexandre Magno deixou um grande legado: o helenismo, que significa a influência cultural grega entre os povos conquistados. Helenismo é derivado de Helas, outro nome da Grécia. Helenização é o processo de propagação dessa cultura. Devido a essa difusão, a língua grega se tornou de uso comum. Daí vem a expressão "grego koiné" (= comum). As cidades gregas eram bem estruturadas. Contavam com teatros, banhos públicos, ginásios, foros, amplas praças, hipódromos e academias. Assim, por onde quer que o helenismo se expandisse iam surgindo cidades desse tipo. Algumas cidades antigas se adaptavam e chegavam até a mudar de nome, adotando nomes gregos.
É por causa desse contexto que o Novo Testamento foi escrito em grego, com exceção do evangelho de Mateus.
Além dos elementos helênicos, o cenário contava com estradas calçadas construídas pelos romanos. Elas facilitavam a circulação das milícias entre as províncias e a capital. Por essas vias transitavam também mensageiros, comerciantes e viajantes em geral. Outro destaque da engenharia romana eram os aquedutos: canais para levar água das montanhas para as cidades.
ATIVIDADES ECONÔMICAS
Com toda a importância das cidades, as construções eram constantes. Além das casas, estradas e aquedutos, as muralhas também faziam parte dos projetos. Em Jerusalém havia uma grande obra em andamento nos dias de Jesus: o templo de Herodes, cuja construção ocorreu do ano 20 a.C. até 64 d.C..
Outras atividades importantes eram: transporte, agricultura, comércio, pesca, metalurgia, cerâmica, perfumaria, couro, tecidos e armas. Em Israel, a pecuária, além de atividade econômica, possuía status religioso por causa dos sacrifícios.
POPULAÇÃO E RELIGIÃO
A DIÁSPORA
Nos dias do Novo Testamento, a população judaica encontrava-se dispersa por vários lugares. Além da própria Palestina, havia inúmeros judeus em Roma, Egito, Ásia Menor, etc. (Atos 2.9-11; Tiago 1.1; I Pedro 1.1). Tal dispersão, que recebe o nome de Diáspora, tem razões diversas, começando pelos exílios para a Assíria e Babilônia, e se completando por interesses comerciais dos judeus, e até mesmo em função das dificuldades que se verificavam em sua terra natal. Esse quadro se apresenta como cumprimento claro dos avisos divinos acerca da dispersão que viria como conseqüência do pecado de Israel (Dt.28.64).
Assim, o judaísmo acabou se dividindo em função da distribuição geográfica. Havia o judaísmo de Jerusalém, mais ligado à ortodoxia, e o judaísmo da Diáspora, ou seja, praticado pelos judeus residentes fora da Palestina. Estes últimos encontravam-se distantes de suas origens. Se até na Palestina, os costumes gregos se impunham, muito mais isso ocorria na vida dos judeus em outras regiões. Estavam profundamente helenizados, embora não tivessem abandonado o judaísmo. Isto fez com que eles se preocupassem com o futuro de suas tradições e sua religião. Tomaram então providências para que o judaísmo não sucumbisse diante do helenismo. Uma delas foi a tradução do Velho Testamento do hebraico para o grego, chamada Septuaginta. Já que este idioma estava se tornando universal, havia o risco de que, no futuro, as escrituras não pudessem mais ser lidas, devido à possível extinção do hebraico. Outras obras literárias foram produzidas, incluindo narrativas históricas, propaganda e apologia judaica, tudo escrito em grego e com influências gregas. Destacaram-se nessa época os escritores: Fílon de Alexandria e Flávio Josefo. Tais escritos não foram aceitos pela comunidade de Jerusalém. Até a tradução bíblica foi rejeitada, uma vez que, para eles, toda escritura sagrada devia ser produzida necessariamente em hebraico. Essa obra no idioma grego foi vista pelos ortodoxos como uma descaracterização do judaísmo.
Para muitos judeus conservadores, o judaísmo era propriedade nacional e não devia ser propagado entre outros povos. Já os judeus da Diáspora se dedicaram a conquistar gentios para a religião judaica. Tal fenômeno recebe o nome de proselitismo. Os novos convertidos eram chamados prosélitos (Mateus 23.15 Atos 2.9-11; 6.5; 13.43). Essa prática difusora da religião também foi adotada por judeus de Jerusalém, mas em escala bem menor.
Os judeus da diáspora cresciam em número e em poder econômico. Isso se tornou incômodo para muitos cidadãos dos lugares onde residiam. A guarda do sábado e a recusa em participar do culto ao Imperador tornaram-se também elementos que atraíram a perseguição. Tendo, muitos deles, fugido da opressão na Palestina, encontraram problemas semelhantes em outras terras.
AS SINAGOGAS, OS RABIS E OS ESCRITOS RELIGIOSOS
O surgimento das sinagogas é normalmente atribuído ao período do exílio babilônico, quando os judeus deixaram de ter um templo para adorar e sacrificar. O fato indiscutível é que nos dias do Novo Testamento, tais locais de oração, ensino e administração civil eram muito valorizados. Em qualquer localidade onde houvesse 10 judeus, podia ser aberta uma sinagoga. Em cidades grandes poderia haver várias, como era o caso de Jerusalém. A liderança da sinagora era exercida pelo rabi (mestre), o qual era eleito pelos membros daquela comunidade. Essa autonomia de eleição do rabi favoreceu o surgimento de muitos mestres com idéias religiosas distintas. Todos estudavam a lei e elaboravam seus ensinamentos com interpretações e comentários acerca da Torá.
Assim surgiram as midrashs e as mishnas. Midrash era o comentário da lei. A primeira surgiu no ano 4 a.C.. As mishnas eram os ensinamentos rabínicos. A primeira surgiu em 5 a.C.. Tudo isso compunha a tradição, que passou a ser mais utilizada do que a própria lei. A interpretação da lei era tão desenvolvida que chegava ao extremo de contradizer o código original (Mt.15.1-6). Assim, os escribas e fariseus, doutores da lei, ocupavam o lugar de Moisés (Mt.23.2). Devido a essa posição dos rabis (mestres), Jesus orientou seus discípulos a não utilizarem esse mesmo título (Mt.23.8).
JUDAÍSMO DIVIDIDO
Nos dias de Cristo, a religião judaica encontrava-se dividida em seitas: fariseus, saduceus, essênios, e outras. Cada facção se considerava o remanescente fiel a Deus e via os demais como relaxados. Entre os fatores que contribuíram para essa divisão, podemos citar:
- Diáspora – A dispersão geográfica dificultou a manutenção de uma religiosidade padronizada.
- Sinagogas – Significaram a descentralização da orientação religiosa. Muitos rabis representaram muitas linhas de pensamento e prática divergentes.
- Linhagem - As misturas étnicas ocorridas no norte de Israel contribuíram para a discriminação religiosa contra os samaritanos.
- Interpretação – Diferentes interpretações da lei conduziam a diferentes crenças.
- Tradição – Esta era o resultado de muitos elementos: interpretação, comentário da lei, influências estrangeiras (gregas, romanas e babilônicas).
- Política – Alguns judeus apoiavam Herodes e os romanos. Outros eram radicalmente contra tais dominadores.
- Helenismo – Os judeus se dividiam também quanto ao apoio ou combate à cultura grega que se expandia em todo o mundo. Tais costumes eram vistos como os que hoje chamamos de "mundanismo". Muitos judeus se deixavam levar, admirados com o pensamento grego e o sucesso de sua cultura.
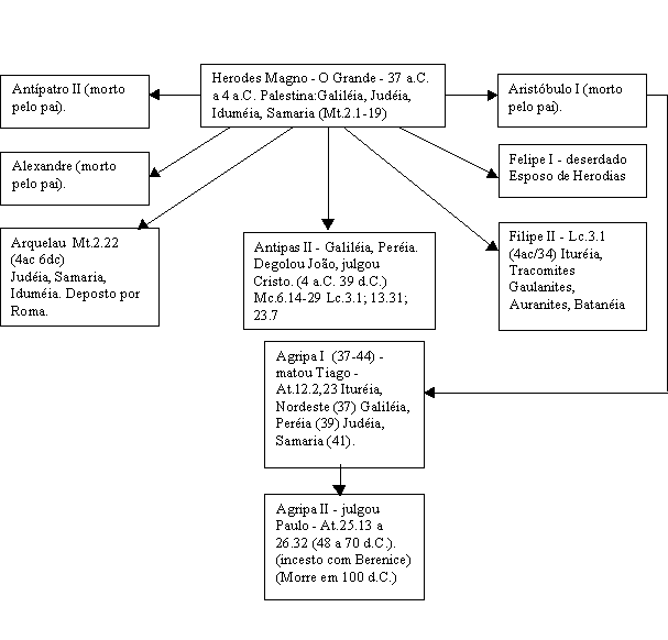
DINASTIA HERODIANA (parcial)
As setas indicam filiação. O posicionamento dos quadros inferiores demonstra a sucessão no governo da Palestina.

Apresentamos apenas parcialmente a dinastia herodiana porque nos limitamos aos nomes mais próximos aos fatos do Novo Testamento. Nosso maior interesse é apresentar a sucessão política na Palestina, principalmente na Judéia. Herodes Magno, também conhecido com Herodes, o Grande, governava a Judéia quando Jesus nasceu. Herodes teve 10 mulheres e 15 filhos, ou mais. Citamos 7 deles: Antípatro II, Aristóbulo I, Alexandre, Filipe I, Filipe II, Arquelau e Antipas II. Herodes matou seus filhos Alexandre, Aristóbulo I e Antípatro II. Deserdou Filipe I, que era casado com Herodias, a qual veio a adulterar com Antipas II (Mc.6.17). Após a morte de Herodes Magno, seu reino foi dividido entre três de seus filhos: Arquelau recebeu a Judéia, Samaria e Iduméia. Antipas II passou a governar a Galiléia e a Peréia. Filipe II recebeu os territórios do nordeste: Ituréia, Tracomites, Gaulanites, Auranites e Batanéia.
Arquelau foi deposto pelos Romanos no ano 6 d.C.. A Judéia passou então a ser governada por procuradores romanos. Um desses procuradores foi Pôncio Pilatos (de 26 a 36 d.C.). Antipas II governou a Galiléia durante todo o ministério de Cristo. Foi ele quem mandou degolar João Batista. À sua presença Jesus foi encaminhado por Pilatos, já que este era procurador sobre a Judéia e foi-lhe dito que Cristo era galileu, sendo portanto da jurisdição de Antipas.
Agripa I, filho de Aristóbulo e, portanto, neto de Herodes Magno, foi o sucessor de Filipe II. Aos poucos foi herdando também os territórios dos outros tios. Recebeu de volta dos romanos a administração da Judéia e Samaria, tornando-se então rei de quase toda a Palestina. Foi ele quem mandou matar o apóstolo Tiago e morreu comido por vermes (At.12). Seu filho, Agripa II, foi seu sucessor. Seu território foi então ampliado por determinação do Imperador Cláudio e ainda mais por Nero. Foi perante Agripa II que Paulo se apresentou (At.25.23). Com a destruição de Jerusalém no ano 70, Agripa II mudou-se para Roma e lá esteve até o ano de sua morte (100 d.C.). Os membros da dinastia herodiana são muitas vezes mencionados no Novo Testamento. Todos eles possuíam o título de Herodes. Por esta razão, muitas vezes pode-se imaginar que as diversas passagens se referem à mesma pessoa, o que não é verdade. Pela observação dos quadros anteriores, pode-se identificar cada "Herodes" nas passagens bíblicas em que são citados.
IMPERADORES ROMANOS NO PERÍODO DO NOVO TESTAMENTO
César Augusto Otaviano - ano 27 a.C. a 14 d.C. - Nascimento de Jesus - Início do culto ao Imperador. (Lc.2.1)
Tibério Júlio César Augusto - 14 a 27 - Ministério e Morte de Jesus. (Lc.3.1).
Gaio Júlio César Germânico Calígula - 37 a 41 - Quis sua estátua no templo em Jerusalém. Morreu antes que sua ordem fosse cumprida.
Tibério Cláudio César Augusto Germânico - 41 a 54 - Expulsou os judeus de Roma. (At.18.2).
Nero Cláudio César Augusto Germânico - 54 a 68 - Começa perseguição de Roma contra os cristãos. Paulo e Pedro morrem (At. 25.10; 28.19).
Sérvio Galba César Augusto 68 - Cerco a Jerusalém.
Marcos Oto César Augusto - 69 – mantém o cerco a Jerusalém.
Aulus Vitélio Germânico Augusto - 69 - mantém o cerco a Jerusalém.
César Vespasiano Augusto - 69 a 79 – Tinha sido general de Nero. Coloca seu filho Tito como general. No ano 70, determina a destruição de Jerusalém.
Tito César Vespasiano Augusto - 79-81.
César Domiciano Augusto Germânico - 81 a 96 - Exigia ser chamado Senhor e Deus. Grande perseguição. O apóstolo João ainda vivia durante o governo de Domiciano.
VI - BIBLIOGRAFIA
SÁNCHEZ, Tomás Parra, Os Tempos de Jesus - Ed. Paulinas.
GONZÁLEZ, Justo L., Uma História Ilustrada do Cristianismo - Volume 1 - Ed. Vida Nova.
TURNER, Donald D., Exposição de Os Atos dos Apóstolos - Imprensa Batista Regular.
PACKER, J.I., TENNEY, Merril C., WHITE JR., William, O Mundo do Novo Testamento - Ed. Vida.
MORACHO, Félix, Como Ler os Evangelhos - Ed. Paulus.
PEARLMAN, Myer, Mateus - O Evangelho do Grande Rei - CPAD.
TURNER, Donald D., Introdução do Novo Testamento - Imprensa Batista Regular.
THOMAS, W. H. Griffith, Como Estudar os Quatro Evangelhos - Casa Editora Presbiteriana.
SOUZA, Itamir Neves, Atos dos Apóstolos - Uma História Singular - Ed. Descoberta.
CULLMANN, Oscar, A Formação do Novo Testamento - Ed. Sinodal.
GIBERT, Pierre, Como a Bíblia Foi Escrita - Ed. Paulinas.
ELWELL, Walter A. , Manual Bíblico do Estudante - CPAD.
HOUSE, H. Wayne, O Novo Testamento em Quadros - Ed. Vida
JOSEFO, Flávio, A História dos Judeus - CPAD
DOUGLAS, J.D., O Novo Dicionário da Bíblia – Ed. Vida Nova
Apostila do SEBEMGE – Pastor Delmo Gonçalves
Bíblia de Referência Thompson - Tradução de João Ferreira de Almeida - Versão Contemporânea - Ed. Vida
Elaborado em março e abril do ano 2000
Em caso de utilização impressa do presente material, favor mencionar o nome do autor: Anísio Renato de Andrade – Bacharel em Teologia.
Para esclarecimento de dúvidas em relação ao conteúdo, encaminhe mensagem para anisiora@mg.trt.gov.br